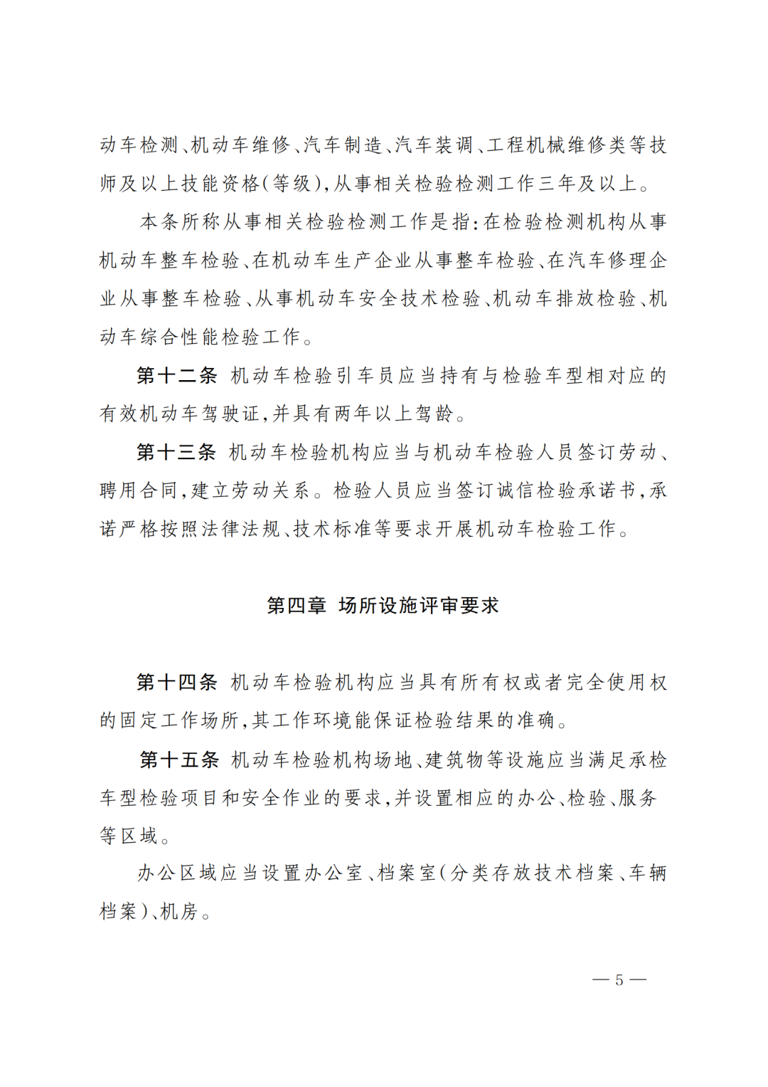
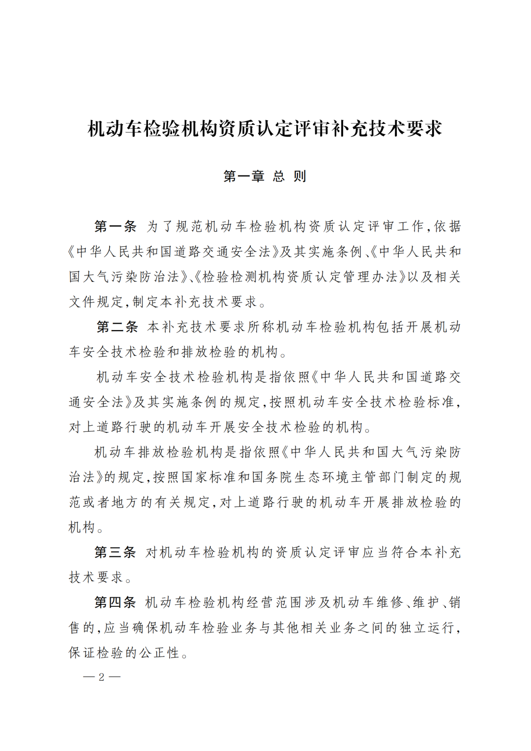
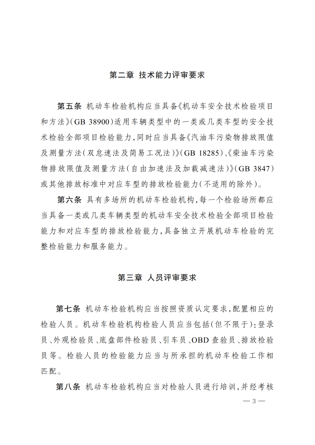
股票代码
300572
行业动态

新闻资讯

News

机动车检验机构资质认定评审补充技术要求已正式发布!

2023-01-06

分享

      据市场监管总局办公厅于2023 年 1 月 4 日印发《检验检测机构资质认定 机动车安全技术检验机构评审补充要求》,本补充技术要求自 2023 年 6 月 1 日起施行。原国家质量监督检验检疫总局、国家认证认可监督管理委员会于2015 年 9 月 24 日发布的《检验检测机构资质认定 机动车安全技术检验机构评审补充要求》同时废止。


001.png002.png003.png004.png005.png006.png007.png008.png009.png010.png011.png012.png013.png