股票代码
300572
中文
EN
首页
产品与解决方案
机动车检测
在用机动车检测(燃油车)
安全技术检测
安全检测线硬件产品 -
安全检测软件系统 -
车辆外轮廓检测系统 -
机动车检测效率提升工具 -
工况法污染排放检测
环检硬件产品 -
环检软件系统 -
综合性能检测
综合检测线硬件产品 -
综合检测线软件系统 -
竣工检测设备客运车辆例行检查系统 -
在用机动车检测(新能源车)
新能源汽车运行安全性能检验解决方案
新能源(营运)车辆安全保障解决方案
新车下线检测解决方案
新车下线检测
总装下线非标定制
新能源汽车测试
电动汽车EOL安规及DCIR检测设备 -
电动汽车整车能耗检测 -
便携式排放测量系统(PEMS)解决方案
新能源车检修保障解决方案
新能源汽车智能诊断设备
新能源汽车专用维修设备与工具
检测站运营
马蹄平台(年检业务)
智能终端硬件
数智软件产品
马蹄车生活
马蹄易车(二手车交易服务)
信息化监管
公安信息化解决方案
机动⻋检验监管移动战警
机动车安全技术检验辅助监管系统
机动车安全技术检验智能审核系统
公安交管社会化服务系统升级改造运维
机动车查验过程音视频管理系统
环保信息化解决方案
移动源污染防治综合应用系统(天地车人)
机动车排放检验数据AI智能分析系统
新闻资讯
公司新闻
行业动态
活动预告
服务与支持
销售网络
客户服务
常见问题解答
技术法规
标准
技术标准
产品国家标准
产品行业标准
计量检定规程
计量校准规范
其他资料
引用标准
机动车驾驶人考试行业标准
征求意见稿
地方标准
法规
车检法规
环保法规
驾考法规
客户案例
培训视频
资料下载
软件下载
在线留言
检测运营
配件商城
投资者关系
关于安车检测
公司介绍
发展历程
企业文化
员工风采
荣誉资质
联系我们
新闻资讯
News
新闻资讯
产品与解决方案
新闻资讯
服务与支持
检测运营
配件商城
投资者关系
关于安车检测
行业动态
公司新闻
行业动态
活动预告
微信
微博
QQ
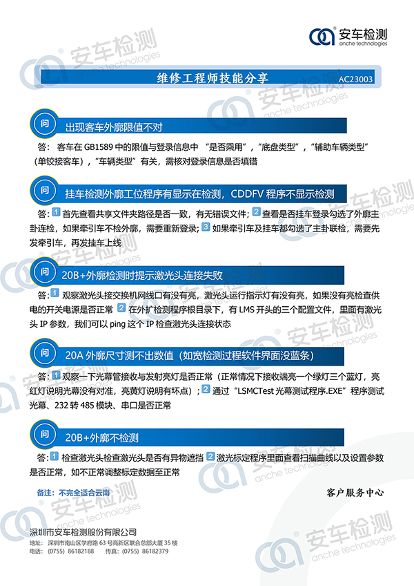
维修工程师技能分享 | 外廓篇
2023-03-20
分享
上一条:
构建一流服务体系,看这些检测站如何玩转信息化
下一条:
行业聚焦!汽车排放性能维护技术示范站建设与管理出新规
返回列表